We are here: -> home -> a100 -> sync2clock


Doepfer A100 - DIN-Sync to Clock converter

Since many years I own a Doepfer A100 System (may be I am one of the ten first ten persons ever). I did some modifications and built some own modules. The description for these little projects shall be found here in near future. Today (January 2009) I start with a DIN_Sync-to-clock converter.

This converts the 24 beats per quarter clock from the DIN-Sync to a 1/16th Trigger clock suitable for the A-154/155 or any other analogue sequencer or rhythmmachine. It also converts the Start/Stop-Gate provided by the DIN-Sync into separate triggers for Start and Stop and also to a combined trigger (as in the Doepfer A165).

With the A154 you connect
clock-out -> Ext.Clock
start-out -> Ext.Start
stop-out -> Ext.Reset
The Ext.Stop at the A154 does not have to be wired, because the clock of the interface stops automatically.

The first pictures show the first prototype. Below are pictures of a ready made pcb. It is suited for a 8HP wide panel which has enough space for a real DIN-Socket. In the prototype I had to use an adaptinge cable.

Frontpanel and parts side of the prototype

The solder side of the prototype

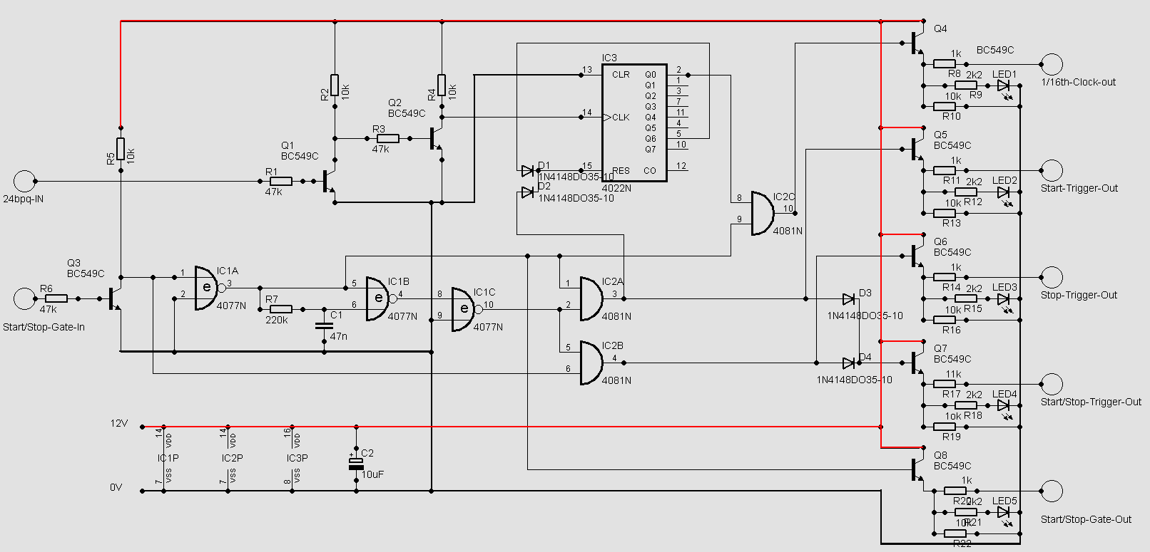
The circuit diagram. Click the picture to see it in full size. (and please don't laugh about the lot of junction dots ... it was my first try in Eagle)

The pcb layout parts side

The pcb layout solder side

Serial pcb layout part side

Serial pcb layout solder side

Serial pcb stuffed

Serial pcb soldered solder side
The pcb maker unfortunately did only standard drillings for the sockets, so one has to drill them wider, and then one has to rewire the connections. The grey cable connects the start/stop trigger with a CMOS-switch in the additional CD4016. This way one can control the start/stop switch of an SH-101, or JX-3P or any drum machine.

Partslist:
    semiconductors
  • CD4022 (or 4017 but requires other reset wiring ) Divide-by-8 Counter/Divider with 8 Decoded Outputs
  • CD4077 EXNOR
  • CD4081 AND
  • BC549C universal NPN transistor
  • 1N4148 diode
  • LED
  • Resistors
  • 5x 1k
  • 5x 2k2
  • 8x 10k
  • 3x 47k
  • 1x 220k (or 2x100k in series; not critical)
  • Capacitors
  • 47nF 25V
  • 100uF 25V
  • Other
  • 7x 3.5 mm mini-jack sockets
  • 10pin connector for powersupply
  • wire
  • pcb
  • IC sockets (not required)
Eagle-Files:


to top of document


© florian anwander Jan. 2003, 2008